Devenir éducatrice ou éducateur de la petite enfance
Obtenir une certification d’éducatrice ou éducateur de la petite enfance
Vous travaillez ou vous voulez travailler dans un service de garde éducatif à l’enfance (SGEE)? Cette page présente les démarches pour faire reconnaître officiellement votre qualification en tant qu’éducatrice ou éducateur de la petite enfance ainsi que les exigences à remplir pour l’obtenir.
Dans cette page :
Certification en petite enfance
La qualification en petite enfance est acquise lorsqu’une personne possède un diplôme d’études collégiales en Techniques d’éducation à l’enfance ou toute autre équivalence reconnue.
La certification en petite enfance constitue une reconnaissance officielle de cette qualification. Elle est délivrée par le Service québécois de certification du personnel éducateur de la petite enfance, à la suite d’une analyse de vos études et de votre expérience professionnelle acquise au Canada.
Elle atteste que les exigences de qualification prévues au Règlement sur les services de garde éducatifs à l’enfance, et précisées dans la Directive concernant les diplômes et les équivalences reconnus pour la qualification du personnel éducateur de la petite enfance (PDF 363 Ko), sont respectées. Une personne peut également être jugée qualifiée par son employeur si elle répond aux exigences prévues par cette directive.
Types de certificats et prescription de formation
Deux types de certificats sont délivrés selon la situation de la personne qui présente une demande : le certificat de reconnaissance de qualification à la petite enfance ou le certificat de reconnaissance de qualification à la petite enfance autochtone.
Lorsque les exigences de qualification ne sont pas entièrement satisfaites au moment de l’analyse du dossier, une prescription est transmise. Elle précise les conditions de formation et/ou d’expérience qualifiante à remplir pour atteindre la qualification.
Selon votre situation, cette prescription peut notamment indiquer la nécessité de suivre dans un établissement d’enseignement une formation initiale en petite enfance, une formation d’appoint ou d’acquérir une expérience professionnelle en vue de vous qualifier.
Avantages de la certification
Bien qu’il soit possible de travailler dans un SGEE sans détenir de certification, celle-ci présente plusieurs avantages. Elle permet notamment :
- de confirmer que vous pouvez travailler comme membre du personnel éducateur qualifié dans un SGEE, car vous remplissez les conditions nécessaires à la qualification;
- de faciliter la reconnaissance de votre travail, de votre savoir-faire et de votre qualification auprès des SGEE;
- d’attester votre qualification de façon permanente, pour l’ensemble de votre carrière.
Clientèle visée
La demande de certification s’adresse aux personnes suivantes :
- les membres du personnel éducateur actuellement en poste dans un SGEE;
- les personnes qui souhaitent devenir éducatrices ou éducateurs en petite enfance;
- les personnes désirant connaître leur statut de qualification, même si certaines exigences demeurent à remplir.
L’analyse de votre dossier permet de confirmer votre qualification ou de déterminer les conditions à satisfaire pour l’obtenir.
Déposez dès maintenant une demande pour connaître le statut de votre qualification. C’est rapide et sans frais.
Démarche
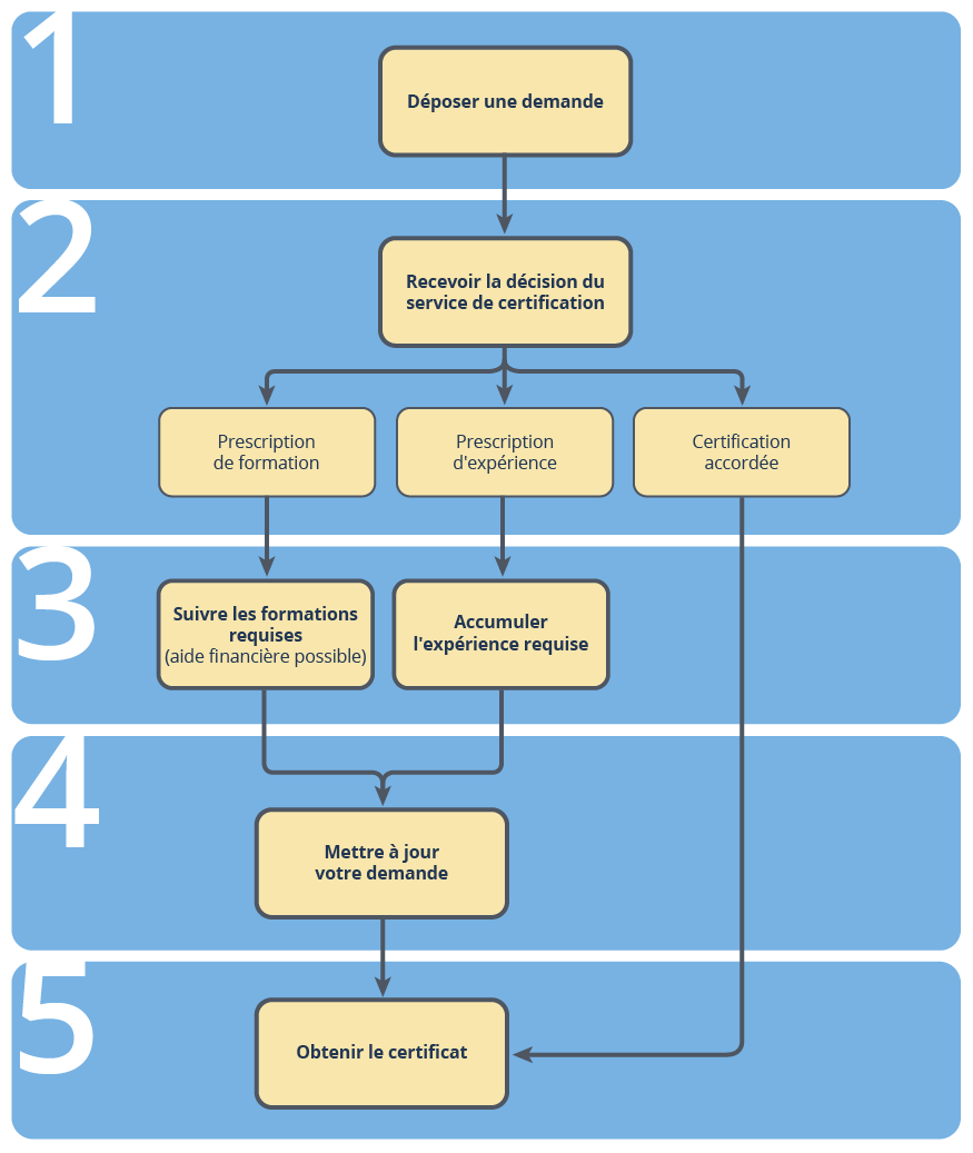
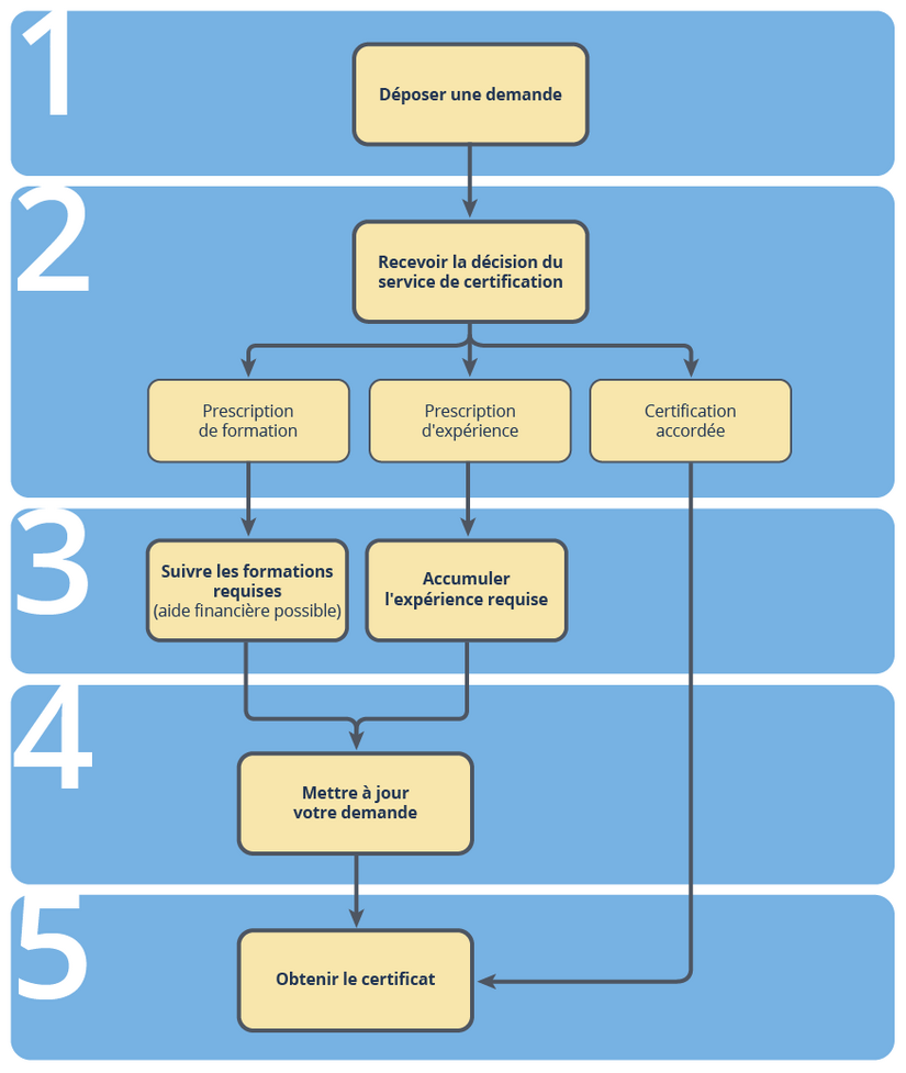
Pour obtenir la certification, vous devez déposer une demande en ligne sur le site Web du service de certification. La demande consiste à fournir des renseignements sur votre parcours de formation et votre expérience professionnelle, ainsi qu’à transmettre les pièces justificatives requises.
Une fois votre dossier analysé, deux situations peuvent se présenter : si vous répondez aux exigences de qualification, un certificat vous sera délivré. Dans le cas contraire, une prescription vous sera transmise. Celle-ci précisera les formations à suivre et le nombre d’heures d’expérience à cumuler en vue de vous qualifier.
Cette démarche vous permet ainsi de connaître clairement votre statut de qualification et, au besoin, de planifier les actions nécessaires pour l’obtenir.
Préparation des pièces justificatives
Pour éviter des délais de traitement, il est important de préparer des documents complets et conformes.
- Fournir des copies certifiées, conformes aux documents originaux, émises par une organisation reconnue (établissement d’enseignement reconnu, employeur, bureau coordonnateur de la garde éducative en milieu familial, etc.).
- Transmettre des documents numérisés complets, clairs et lisibles, dans les formats acceptés (PDF, JPG, JPEG ou PNG).
- Faire traduire les documents rédigés dans une autre langue que le français ou l’anglais par un membre de l’Ordre des traducteurs, terminologues et interprètes agréés du Québec, à vos frais.
Selon votre situation, les pièces à joindre à votre demande peuvent différer.
Pièces relatives aux diplômes
Selon votre parcours scolaire, voici les pièces à joindre.
Pour un diplôme délivré au Québec ou au Canada, fournir le ou les diplômes et le relevé de notes.
Pour un diplôme obtenu à l’extérieur du Canada, fournir l’évaluation comparative des études effectuées hors du Québec délivrée par le ministère de l’Immigration, de la Francisation et de l’Intégration et le relevé de notes du programme ayant mené au diplôme pertinent.
Pièces relatives à l’expérience qualifiante
Les documents attestant votre expérience qualifiante doivent être joints à votre demande, selon votre situation.
L’Attestation d’expérience qualifiante acquise au Canada (PDF 1,18 Mo) (formulaire 1) remplie par votre ou vos employeurs précédents pour lequel ou lesquels vous avez travaillé comme membre du personnel éducateur dans un SGEE reconnu au Canada.
L’Attestation d’expérience qualifiante acquise à titre de RSGE au Québec (PDF 1,18 Mo) (formulaire 2) remplie par le bureau coordonnateur ayant accordé une reconnaissance à titre de RSGE.
Lorsque requis, des preuves attestant d’un maximum de 4 992 heures d’expérience qualifiante sont généralement nécessaires si vous détenez une attestation d’études collégiales en Techniques d’éducation à l’enfance ou l’un des certificats universitaires énumérés dans la Directive concernant les diplômes et les équivalences reconnus pour la qualification du personnel éducateur de la petite enfance.
Assurez-vous que vos attestations d’expérience qualifiantes sont conformes.
Les preuves des heures de formation de perfectionnement à joindre à votre demande sont le relevé de notes ainsi que l’attestation ou le certificat de participation à des activités de perfectionnement suivies.
Seules les formations de perfectionnement liées au domaine de la petite enfance sont prises en compte dans l’analyse de votre demande. Ces formations doivent avoir été suivies après le 15 avril 2022 dans un établissement d’enseignement reconnu au Canada ou auprès d’un formateur ou d’un organisme formateur agréé par la Commission des partenaires du marché du travail.
À noter que le programme de formation initiale en petite enfance menant à la qualification, tout comme la formation exigée pour la reconnaissance à titre de RSGE, ne sont pas considérés comme des formations de perfectionnement.
Déposer une demande de certification
Pour déposer une demande, vous devez accéder au service de certification en ligne et suivre les instructions prévues à cet effet.
À consulter aussi
Dernière mise à jour : 15 avril 2026
